北京市地方标准《工业园区土壤污染防治方案编制指南》(征求意见稿)发布!
北极星环境修复网获悉,7月24日,北京市生态环境局发布关于公开征求北京市地方标准《工业园区土壤污染防治方案编制指南》(征求意见稿)意见的函,详情如下:
北京市生态环境局关于公开征求北京市地方标准《工业园区土壤污染防治方案编制指南》(征求意见稿)意见的函
京环函〔2023〕86号
各有关单位:
根据北京市市场监督管理局《2023年北京市地方标准制修订项目计划》,我局组织起草了北京市地方标准《工业园区土壤污染防治方案编制指南》(征求意见稿)。按照《北京市地方标准管理办法》要求,现公开征求意见,欢迎机关、科研单位、企业、社会组织等机构和个人提出意见。
请将意见填入意见反馈表(见附件4),于2023年8月20日前,以电子邮件和书面方式反馈我局。涉及修改重要技术指标时,应附上必要的技术数据。书面征求意见单位,如无意见也请复函说明,逾期未复函的视为无意见。
专此函达。
附件:1.书面征求意见单位名单
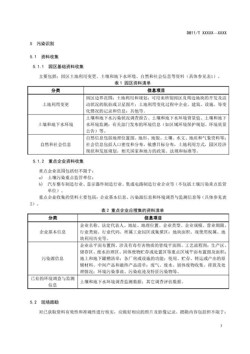
2.《工业园区土壤污染防治方案编制指南》(征求意见稿)
3.《工业园区土壤污染防治方案编制指南》(征求意见稿)编制说明
4.北京市地方标准意见反馈表
北京市生态环境局
2023年7月20日














声明:如有信息侵犯了您的权益,请告知,本站将立刻删除。




